DeepSeek 15天指导手册
2025-02-13 上传
| 25 页
| 1.3 MB
| 6 阅读DeepSeek 15天从入门到精通。
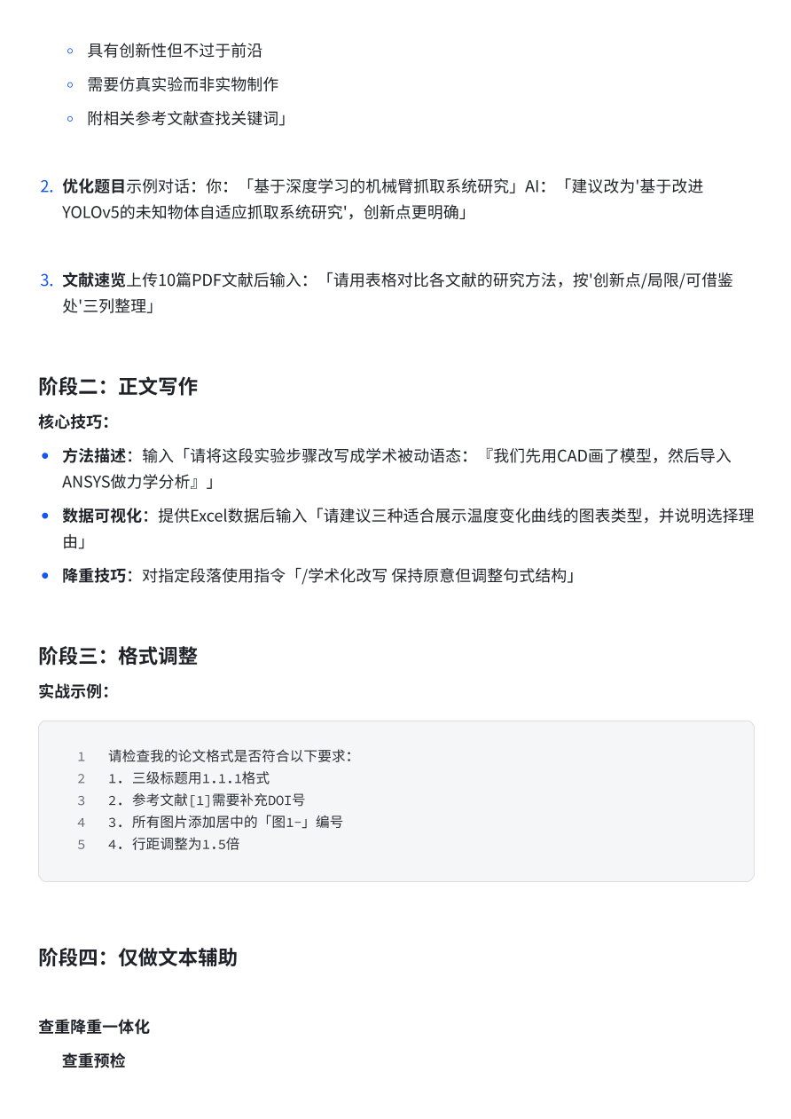
1 / 25
2 / 25
3 / 25
4 / 25
5 / 25
标签:DeepSeek
温馨提示:
1.未经权益所有人同意不得将文件中的内容挪作商业或盈利用途;
2.本站仅提供存储空间,仅对用户上传内容作预览展示处理,对用户上传分享的文档内容本身不做任何修改或编辑,本站不对任何下载内容负责;
3.下载文件中如有侵权或不当内容,请与我们联系,我们立即纠正;
4.本站不保证下载资源的准确性、安全性和完整性,同时也不承担用户因使用这些下载资源对自己和他人造成任何形式的损失。
2.本站仅提供存储空间,仅对用户上传内容作预览展示处理,对用户上传分享的文档内容本身不做任何修改或编辑,本站不对任何下载内容负责;
3.下载文件中如有侵权或不当内容,请与我们联系,我们立即纠正;
4.本站不保证下载资源的准确性、安全性和完整性,同时也不承担用户因使用这些下载资源对自己和他人造成任何形式的损失。
最新评论
相关文章
我是如何基于 DeepSeek-R1 构建出高效学习Agent的?
本文介绍了名为“通俗讲解专家”的高效学习智能体,该智能体基于 DeepSeek-R1 模型构建,旨在通过生活化例子、概念讲解、简单记法和图示(SVG)四种方式帮助用户快速掌握复杂概念。文章详细描述了“通俗讲解专家”的提示词框架,包括角色定位、技能设定和输出规范,并提供了具体的使用方法。
利用DeepSeek快速构建私有知识库
文档分散化、知识沉淀不足、检索能力局限?AnythingLLM正是为解决这些痛点而生。
一份写给普通人的DeepSeek速成指南!
本文整理了一份写给普通人的 DeepSeek 速成指南,希望能帮助大家用好这个强大的 AI 神器。
教大家如何使用Deepseek AI进行超级降维知识输出
本文聚焦于运用Deepseek AI实现知识降维输出,旨在将专业知识转化为大众易懂的形式,核心方法涵盖多个步骤及丰富的场景应用。
简单粗暴入门TensorFlow 2.0,全中文教学,北大学霸出品
全中文教学的快手上手指南,基于Keras和Eager Execution(动态图)模式,北大学霸出品,获得TensorFlow官方认可。
微信分享
另存到我的空间